
天天新闻

天天在线汽车

天天在线文旅

天天财经116

天天在线App
科技金融作为金融“五篇大文章”的首要方向,两年来从政策顶层设计到市场实践落地,完成了从“方向指引”到“生态成型”的跨越式发展。从中央金融工作会议的战略定调,到《银行业保险业科技金融高质量发展实施方案》的“施工图纸”出台,政策体系持续向专业化、系统化、生态化演进,为破解科技企业“轻资产、高风险、长周期”的融资痛点提供了可供遵循的标准。

在政策赋能下,银行业主动作为,国有大行筑牢根基、股份行精准突破、城农商行因地制宜,通过组织架构革新、产品体系创新、服务生态构建,形成了多层次、广覆盖、差异化的科技金融服务网络。贷款余额稳步攀升、特色产品不断涌现、“科技—产业—金融”循环持续畅通,科技金融正成为支撑高水平科技自立自强、培育新质生产力的核心力量。
科技金融已成为国家战略布局的重中之重
[科技创新是引领现代化建设的核心动力,而科技金融作为支撑科技创新的关键一环,已成为国家战略布局的重中之重。]
当前,国家正以前所未有的力度推动科技金融政策体系的完善与落地,旨在打通科技、产业与金融之间的循环堵点,引导更多金融资源精准、高效地流向科技创新领域。
在2023年10月召开的中央金融工作会议上,金融“五篇大文章”(科技金融、绿色金融、普惠金融、养老金融、数字金融)首次被提及,其中科技金融位居首位。这是国家层面首次对金融支持科技发展作出的明确指示。
自此之后,科技金融领域顶层设计、系统规划、实施落地等相关政策密集落地,为我国科技金融发展筑牢了根基。
如2024年1月12日,国家金融监督管理总局发布《关于加强科技型企业全生命周期金融服务的通知》,推动银行业保险业进一步加强科技型企业全生命周期金融服务。同年10月,中国人民银行、科技部联合印发《关于做好重点地区科技金融服务的通知》,指导和推动北京、长三角、粤港澳大湾区等科技要素密集地区率先构建适应科技创新的科技金融体制,以便发挥引领示范作用。
2025年3月5日,《国务院办公厅关于做好金融“五篇大文章”的指导意见》发布,要求探索构建同科技创新相适应的科技金融体制,促进“科技—产业—金融”良性循环,推动科技创新和产业创新深度融合。
2025年4月1日,国家金融监管总局、科技部、国家发展改革委联合制定了《银行业保险业科技金融高质量发展实施方案》(下称《实施方案》),以7方面20条措施绘就科技金融“施工图纸”,直击科技企业与传统金融体系的结构性矛盾。
中泰证券分析师戴志峰表示,该《实施方案》主要是为了破解科技企业“轻资产、高风险、长周期”的特点与传统金融体系“重抵押、重现金流、风险厌恶”的审慎经营逻辑之间的结构性矛盾。旨在引导金融资源更多地投向科技创新领域,特别是支持国家重大科技任务、科技型中小企业,并为人工智能、量子科技、生物技术等前沿领域提供精准金融服务。
2025年10月23日,党的二十届四中全会审议通过《中共中央关于制定国民经济和社会发展第十五个五年规划的建议》(下称“十五五”规划建议)中,“金融强国”首次被写入五年规划建议,而“大力发展科技金融”再次被置于金融“五篇大文章”之首。
而在11月27日,中国人民银行、科技部等部门联合召开科技金融统筹推进机制第一次会议。会议指出,党的二十届四中全会对未来五年的发展作出顶层设计和战略擘画,坚持科技创新在国家发展中的战略核心地位,要求加快高水平科技自立自强,引领发展新质生产力,大力发展金融“五篇大文章”,为“十五五”科技金融工作指明了方向。会议要求有关部门加快构建与科技创新相适应的科技金融体制,持续深化金融供给侧结构性改革,推动科技、产业、金融良性循环,为建设科技强国提供坚实支撑。
“‘十五五’规划建议进一步明确,科技创新是引领现代化建设的核心动力,而科技金融作为支撑科技创新的关键一环,已成为国家战略布局的重中之重”,戴志峰表示。在他看来,随着一系列政策的层层递进,金融支持科技创新的政策体系正朝着更专业、更系统、更生态化的方向演进。
科技金融成上市银行核心战略方向
“生态圈”正加速成型
[在政策的推动下,商业银行纷纷将科技金融提升至战略高度,通过多维举措构建科技金融生态系统,为科创企业发展提供坚实支撑。]
2025年中报显示,科技金融被纳入各大上市银行未来发展战略。而在以实际行动践行金融支持科技强国建设的过程中,国有行、股份行和城商行之间,侧重点则有所不同。
国有大行发挥“压舱石”作用,通过搭建完善服务体系来支持科创企业发展。
如中国银行(601988.SH)在2025年半年报中指出,将通过加强科技金融服务作为公司重点业务策略,提升对科技投资、科技债券、科技保险、科技租赁等业务的金融支持力度,升级适应科技型企业特点的专属授信模式,探索完善尽职免责制度,规划搭建科技金融数据基座,完善客户评价体系。
交通银行提出要构建“科技-产业-金融”良性循环,为科技创新企业提供全生命周期、全链条金融服务,加强“股贷债租托”(股权、信贷、债券、租赁、托管)综合服务体系。
建设银行则强调,未来将在科技金融“五全”(全周期陪伴、全链条覆盖、全集团协同、全维度支持、全生态赋能)“三化”(数字化支持、差别化政策、专业化保障)服务的基础上,进一步加强体系化系统化推进力度,优化升级以全生态客户服务为基础、专属化业务流程为支撑、全品类产品渠道为依托、专业化组织机构为骨干、差异化考核评价为保障的科技金融体系。
与国有行不同,股份行更多强调通过打造特色服务品牌,搭建科技金融“生态圈”来做好与科创企业的对接与支持。
“深耕科技金融特色化服务,以贯穿全生命周期的综合金融服务,探索科技金融可持续发展道路”,中信银行在2025年中报中表示。中信银行提出要做强新动能,加大战略性新兴产业、科技金融和绿色金融贷款支持力度,打造“新质生产力服务首选行”。
同时,中信银行(601998.SH)积极推进生态圈建设,2025年上半年,中信银行持续深化与中信金控股权投资联盟的协同合作,搭建科技金融私募生态圈,打造“政府+园区+私募+协会+科研院所”五维获客生态圈,构建服务共同体,为科技企业提供不止于金融的多元化、专业化服务。
其实,早在两年前,中信银行就将科技金融放在公司发展的重要位置。中信银行董事长方合英2023年曾在《中国金融》杂志撰文《以高质量金融服务助力科创企业发展》,他在文中指出“对于国有商业银行,发展科创金融、服务科创企业既是政治任务和社会责任,也是转型方向和发展机遇。”
光大银行也在2025年半年报中指出,要打造“阳光科创”科技金融业务,围绕企业不同阶段投融资诉求推出“科技研发贷”等特色产品,提供“股、贷、债、托、私”全周期产品体系。
城农商行在科技金融落地方面,将重心聚焦在发挥自身区域优势,精准对接本地需求。
以齐鲁银行为例,在2025年中报中,齐鲁银行表示,未来公司科技金融将向“新”发力。深入实施“五十百”计划,以省级以上科技园区、孵化器等为目标,确定100个深耕园区,强化园区企业金融服务;以专精特新“小巨人”、省级以上技术创新示范企业为重点,建立涵盖200家年度重点突破客户的科创企业目标库。
上海银行聚焦上海生物医药集中的特色,落地上海市首单生物医药管线质押融资,为生物医药企业突破融资瓶颈、加速创新成果转化提供了新路径;成都银行围绕成都市16条制造业重点产业链开展深度调研,加大入圈上链优质企业拓客力度,2025年上半年,对成都市专精特新“小巨人”企业、科创板上市企业、创业板上市企业综合金融服务覆盖率均超过80%;江阴银行则依据企业研发投入、知识产权等创新要素给予信用贷款支持,修订“科技企业贷”,首次将未盈利但拥有核心技术、优质团队的种子期、初创期企业纳入授信对象。

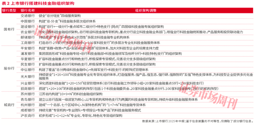
组织架构革新
搭建多层次科技金融部门体系
[为贯彻落实银行业对于科技金融的战略定位,银行业从组织架构层面持续优化,构建专业化经营管理体系。]
为更好落地科技金融政策要求,国有六大行率先完善公司组织架构。
如2025年中报数据显示,建设银行在总行公司业务部下设科技金融二级部,构建“总行+一级分行+重点城市二级分行+特色支行(网点)”四层级科技金融专属组织架构。截至2025年上半年,建设银行设有科技支行37个,科技特色支行91个。
工商银行(601398.SH)则打造了“总行-25家分行科技金融中心-160家科技支行”的多层次科技金融服务体系,同时配合科技金融“五专(专业机构、专项行动、专属产品、专门风控、专属保障)”服务体系。
全国性股份制银行中,中信银行、招商银行、兴业银行和光大银行等科技金融贷款余额体量较大的银行在组织架构方面也较为清晰。
2025年中报数据显示,中信银行持续优化科技金融相关的总分支三层组织架构,构建了覆盖“总分两级科技金融中心+先锋军支行+科技支行”的矩阵式管理体系。
截至2025年上半年,科技金融重点分行扩展至21家,科技金融先锋军支行达267家,打造7家科技金融专营支行,4家支行获评监管认证“科技支行”。
兴业银行则通过深化搭建科技金融“1+20+150”经营管理体系(总行科技金融工作领导小组+20家科技金融重点分行+150家科技支行),分批有序推进科技支行授牌工作,扩大专营网络覆盖面。
招商银行与兴业银行较为类似,通过搭建“1+20+100”的科技金融组织阵型实现层层递进、网格化覆盖。中报数据显示,招商银行总行设立科技金融委员会统筹全局,20家重点分行作为主力军团,100余家专门支行构筑前沿阵地。同时招商银行聚焦队伍、产品、政策、机构、考评与流程等“六个专门”机制,通过“先试点、再推广”的方式,在深圳、北京、上海、杭州(含嘉兴)、南京与合肥等重点区域成立首批科技金融试点分行,并逐步向全国复制推广。
城农商行中,北京银行、南京银行、沪农银行和杭州银行等也对组织架构进行了优化调整。如截至上半年末,沪农商行已经初步形成“1+1+12+N”(投资银行部+科技金融事业部+12个科技金融专营机构+多个科技金融专营团队)的组织架构。累计展业12家科技金融特色二级支行与6个科技金融特色团队,其中陆家嘴特色支行、漕河泾开发区特色支行已转型为科技支行。配备约150人的科技金融专职从业人员,成立科技金融专职审查审批团队。

银行加大科技信贷投放力度
科技贷款规模持续攀升
[在政策的引导下,上市银行科技金融信贷规模持续扩大,增速领跑各类贷款。]
《实施方案》明确要求银行保险业要加大科技信贷投放力度,鼓励银行加大科技型企业信用贷款和中长期贷款投放,灵活设置贷款利率定价和利息偿付方式。
从中国人民银行公布数据来看,科技型中小企业贷款呈加速增长态势。
中国人民银行发布的金融机构贷款投向统计报告显示,2023年末,科技型中小企业本外币贷款余额2.45万亿元,同比增长21.9%;比同期各项贷款增速高11.8个百分点;获得贷款支持的科技型中小企业21.2万家,获贷率46.8%。
2024年四季度末,科技型中小企业本外币贷款余额3.27万亿元,同比增长21.2%,增速比各项贷款高14个百分点;获得贷款支持的科技型中小企业26.25万家,获贷率46.9%。
而根据今年7月22日中国人民银行发布的数据,2025年二季度末,科技型中小企业本外币贷款余额3.46万亿元,同比增长22.9%,增速比各项贷款高16.1个百分点;获得贷款支持的科技型中小企业27.4万家,获贷率50%(见附图)。

科技贷款的增速无论是纵向对比过去两年科技金融信贷,还是横向对比其他类型贷款,都呈现出高速增长的趋势。
整体来看,处于科技金融信贷第一梯队的是工、农、中、建四大国有银行,据本刊统计,上述四大国有银行的科技金融贷款余额达到20.43万亿元,是科技信贷的主要贡献者。
具体来看,截至2025年上半年,工商银行科技贷款余额达到6万亿元,专精特新“小巨人”企业有贷户覆盖率44%。这是工商银行第一次使用“科技贷款余额”。
同期,建设银行科技贷款余额达到5.15万亿元,较上年末增加7416.58亿元,增幅16.81%,贷款服务企业超30万家。建设银行科技贷款的增幅大幅高于整体贷款及垫款6.2%的增速;农业银行科技贷款余额总额4.69万亿元,增速超20%,服务科技型企业近30万户。农业银行科技贷款的增幅同样大幅高于整体贷款及垫款总额7.3%的增速。
中国银行科技贷款余额4.59万亿元,授信户数16.11万户。在中国银行2024年报,还没有使用“科技贷款余额”的说法。财报显示,其2024年共为10.29万家科技型企业提供1.91万亿元授信支持。
值得注意的是,科技类贷款已经成为国有行贷款中的一大类。上述四大国有银行的科技类贷款余额在全部贷款余额中的占比已经相当高,如中国银行科技类贷款余额占比达到19.95%,工商银行科技类贷款余额占比达到19.88%,建设银行和农业银行科技类贷款余额占比分别为18.8%和17.58%。这也意味着科技类贷款的高速增长对于银行整体贷款及垫款增长起到较大的影响。
处于科技金融信贷第二梯队的银行,其科技贷款余额也均达到万亿元级别,分别是交通银行、兴业银行、浦发银行,邮储银行的科技贷款余额也接近万亿元。
2025年半年报显示,交通银行今年上半年已为6.8万户企业提供科技贷款支持,贷款余额突破1.5万亿元,科技型企业贷款较上年末增幅12.73%,高于集团贷款5.18%的平均增幅。科技贷款获贷企业数量较上年末增长11.12%,获贷科技型中小企业3.23万户,贷款余额较上年末增长22.93%。
同期兴业银行科技金融贷款余额1.11万亿元,较上年末增长14.73%,公司合作科技金融客户34.42万户,较上年末增长6.07%。尤其值得关注的是,截至上半年,其科技贷款不良率0.97%,低于企金贷款平均水平,资产质量保持良好水平。
浦发银行的2025年半年报则显示,其服务科技型企业超24万户,全国科创板上市企业超七成,战略性新兴产业上市公司超八成。科技金融贷款(人行统计口径)增长超千亿,余额站上万亿元大关,“位列股份制银行前列”。
邮储银行2025年半年报显示,该行截至上半年服务科技型企业超10万户,科技贷款余额突破9300亿元,2025年上半年净增超900亿元,据此计算,较上年末增长10.71%。

处于科技金融信贷第三梯队的银行,是科技贷款余额体量超过4000亿元但尚未达到万亿元级别的部分股份行和城农商行。
在这一梯队中,招商银行的科技贷款余额处于第一位。2025年半年报显示,截至上半年,招商银行的科技企业贷款余额达到6962亿元,较上年末增长17.91%,高于贷款及垫款3.22%的增速。
中信银行的科技贷款余额略低于招商银行。2025年上半年中信银行科技企业贷款余额较上年末增长8.14%,达到6606.37亿元。
同期,北京银行科技金融贷款余额4346.08亿元,较年初增长703.29亿元,增速19.31%,显著高于全行贷款8.18%平均增速;光大银行科技型企业贷款余额4170.29亿元,比上年末增加375.03亿元,增长9.88%。
处于科技金融信贷第四梯队的银行则为科技贷款余额超过千亿元的银行,这些银行包括华夏银行、上海银行、南京银行、沪农商行和杭州银行等。其中部分银行的科技企业贷款余额出现高速增长。
如截至上半年末,华夏银行科技型企业贷款客户7509户,比上年末增长26.31%;科技型企业贷款余额2105.29亿元,比上年末增长32.31%;杭州银行科技贷款余额1151.80亿元,较上年末增加205.95亿元,增长21.77%;南京银行科技金融贷款余额1667.90亿元,较年初增加184.22亿元,增幅12.42%。
此外,从整体上看,科技贷款余额低于千亿元的银行数量占比较大,但其中部分银行的科技贷款余额显示出了高速增长的态势。
如截至上半年末,兰州银行科技企业贷款余额为163.10亿元,较年初净增41.31亿元,增幅33.92%;青岛银行科技金融贷款余额312.25亿元,较上年末增长53.87亿元,增幅20.85%;齐鲁银行科技型企业贷款余额408.12亿元,较上年末增长61.08亿元,增幅17.60%;厦门银行科技贷款余额214.87亿元,较上年末增幅达18.59%。
与此同时,部分银行今年上半年还发行了科技创新债券,这些债券的融资未来将全部用于发放科技贷款,专项支持科技创新领域业务。
在2025年6月的陆家嘴论坛上,证监会主席吴清强调,要大力发展科创债,优化发行、交易制度安排,推动完善贴息、担保等配套机制。
财信证券在研报中表示,根据Wind资讯数据,2021年—2024年,中国科创债券(含科创公司债、科创票据)分别发行166.60亿元、2605.14亿元、7700亿元和12178.89亿元。
财信证券分析师袁闯指出,科创债发行提速将多渠道完善对科技企业的融资支持体系,降低其综合融资成本。
为了促进科创债的发行。2024年4月,中国人民银行设立科技创新和技术改造再贷款额度5000亿元,利率1.75%,期限1年,可展期2次,每次展期期限1年。2025年5月,中国人民银行增加科技创新和技术改造再贷款额度3000亿元,即合计8000亿元。
中国人民银行行长潘功胜在5月7日的发布会上介绍,截至此时,已有近100家市场机构计划发行超过3000亿元的科技创新债券,预计后续还会有更多机构参与。
值得注意的是,科技金融业务占比提升也可改善相关银行的收益率与成长预期,有望进一步推动银行业估值修复。
“具备专业科技金融能力的银行将获估值溢价”,戴志峰表示。投资机会上,他建议投资者关注具备牌照+算力+客群覆盖度三重优势的大行、在科技金融领域较为领先的股份行,以及所在区域科创属性较为鲜明的城农商行。
(本文已刊发于12月06日出版的《证券市场周刊》。文中个股仅为举例分析,不作买卖推荐。)