
天天新闻

天天在线汽车

天天在线文旅

天天财经116

天天在线App
电力系统现在正面临大变化,大家都知道,风电和太阳能这些干净能源发展得飞快,可它们发电时强时弱,就像天气说变就变一样,一会儿阳光充足电就多,一会儿阴天风小电就少。这时候,储能就成了关键帮手,能把多余的电存起来,需要时再放出去,避免浪费,也帮电网稳住平衡。想想看,要是没有储能,晚上没太阳或者风停了,大家家里灯泡会不会忽明忽暗?或者夏天空调开足马力时,突然供电不够,那得多难受啊。储能就像家里的冰箱,把好东西存着慢慢用,让生活更稳当。

为什么说这事儿重要呢?因为中国储能市场这几年长得特别猛。2024年新增新型储能就超过了40吉瓦,累计装机已经接近80吉瓦,2025年上半年又添了不少,全国新型储能装机规模已经逼近95吉瓦。国家还规划到2027年,新型储能要达到1.8亿千瓦以上,这中间得新增上亿千瓦的容量。光靠小项目凑不成,得有像中广核这样的央企带头,拉动整个产业链。中广核本身就是新能源领域的老玩家,他们的风电光伏项目遍布全国,装机规模好几千万千瓦,这次采购储能,就是为了让这些项目跑得更稳,更高效。简单说,就是新能源发电多了存起来,少了放出去,避免电白白扔掉,或者高峰时拉闸限电。

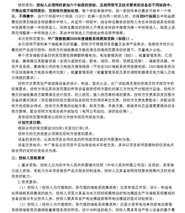
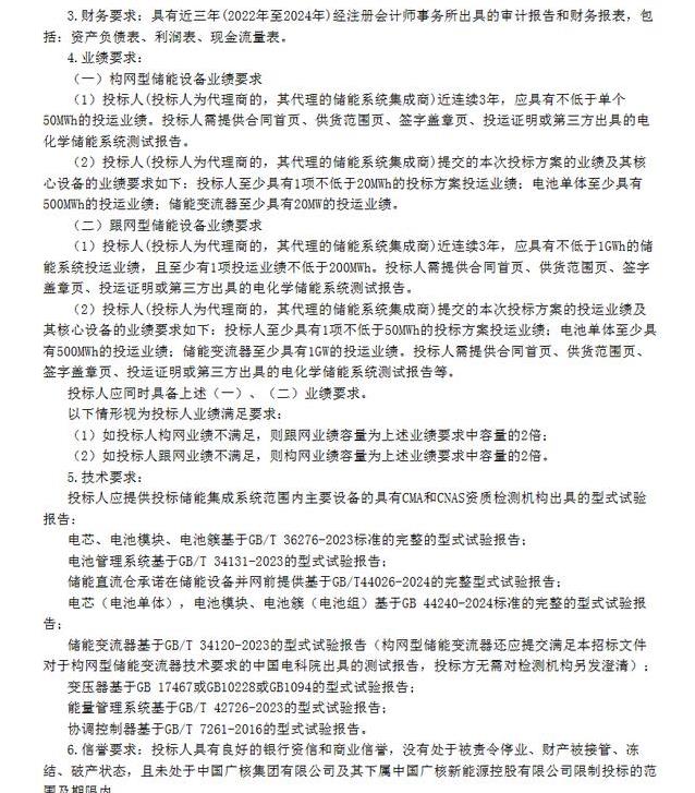
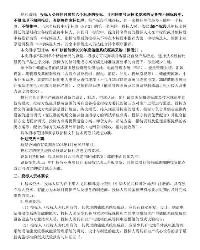
采购的内容也很讲究,用的是磷酸铁锂电池这种主流技术。为什么选这个呢?因为它安全啊,循环次数多,能用好几年都不容易出问题,成本也比别的类型低不少。想想那些新闻里偶尔冒烟的电池事故,大家最怕的就是安全隐患,磷酸铁锂在这点上让人放心多了。它还能耐高温,低温下也还行,适合全国各地不同气候。设备包括电池、管理系统、变流器、集装箱,还有消防照明监控这些配套,全套东西齐备,确保建好就能用。

还有个亮点,是要求供应商有构网型和跟网型两种设备的业绩。跟网型储能简单说,就是跟着电网走,主要帮着调峰填谷,存电放电。构网型就高级点了,它能自己“造网”,像个小发电机一样,提供支撑力,帮助电网在新能源多的时候不晃荡,不出问题。尤其在西北东北这些地方,电网本来就没那么强壮,新能源一多就容易不稳,构网型就能帮大忙。如果供应商一种业绩不够,另一种得翻倍补上,这门槛设得严,目的是确保设备靠谱,能真正在复杂环境下干活。

投标规则也挺公平,必须六个标段都投,不能挑肥拣瘦,而且同一个设备在不同标段报价得一样,不然直接废标。这就避免了乱报价,乱竞争,让真正有实力的公司脱颖而出。供应商还得有近三年大项目经验,比如构网型至少50兆瓦时投运,跟网型得1吉瓦时以上,还得有大单体项目证明实力。这些要求听起来苛刻,但其实是为整个行业把关,确保建出来的储能站经得起时间考验。

说起储能对普通人的好处,还真不少。过去夏天用电高峰,工厂学校有时得轮流停电,大家热得受不了。现在有了储能,电网灵活多了,能削峰填谷,电价说不定还能稳一点。农村或者偏远地方,新能源加储能,能让电更可靠,不再老停电。甚至家里装小储能,光伏板发的电白天存着,晚上用,电费省一大笔。更大层面,国家推动这个,就是为了能源安全,不全靠烧煤烧油,减少污染,让空气好点,天蓝点。谁不希望孩子呼吸干净空气,长大有个好环境呢?

当然,储能发展也不是一帆风顺。成本还在降,技术还在完善,比如怎么让电池寿命更长,效率更高,怎么在极端天气下稳稳运行,这些都在攻关。但像中广核这种大采购,就是在推动行业往前走,拉动电池厂家、设备商一起进步。去年类似采购就有10吉瓦时以上,今年这个7.2吉瓦时,又是实实在在的订单,会带活多少工厂,创造多少工作机会。想想那些工人师傅,靠着这些项目养家糊口,日子过得踏实。

你有没有想过,要是全国储能都建好了,新能源占比更高了,电车充电更便宜,开车成本低,空气干净,极端天气也不怕停电,那生活得多舒服啊。反过来,如果不发展储能,新能源再多也用不好,浪费严重,污染还在,能源卡脖子风险大。幸好国家政策稳,央企带头干,市场越来越热。2025年招标量已经很大,未来几年还会更多。